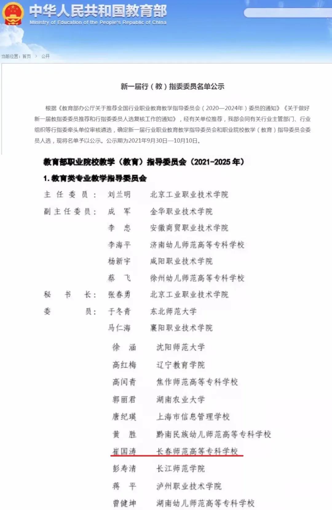
近日,根据《教育部办公厅关于推荐全国行业职业教育教学指导委员会(2020—2024年)委员的通知》《关于做好新一届教指委委员推荐和行指委委员人选复核工作的通知》,经教育部会同有关行业主管部门、行业组织等行指委牵头单位审核遴选,确定我校党委书记崔国涛入选教育部职业院校教学(教育)指导委员会。

教指委是在教育部领导下,对职业教育相关专业、领域教育教学工作进行研究、咨询、指导和服务的专家组织,同时也是指导职业教育相关专业、领域培训工作的专家组织。教育类教指委的主要职能是分析研究经济社会发展对有关专业人才培养的新要求,为教育行政部门和职业院校提供咨询、服务;遵循职业教育教学规律,推进有关专业教育教学改革创新;指导推进教育教学内容更新;帮助提高教师实践教学能力和学生技术技能水平;组织有关教科研活动及师资培训,参与有关专业人才培养质量评价;开展国际交流与合作;指导职业院校有关专业设置、人才培养方案制定、课程开发及教材建设等。
我校将以此次入选为契机,坚持立德树人根本任务,以深化教育教学改革为根本动力,全面贯彻落实《关于加快推动现代职业教育高质量发展的若干措施》的通知的总体要求,聚焦吉林省“一主六双”,紧跟国家和我省重大发展战略,不断提高学校服务振兴发展能力,为建设职教发展“吉林旗舰”,打造职教文化“吉林高地”,推动国家和吉林省职业教育改革贡献智慧和力量。